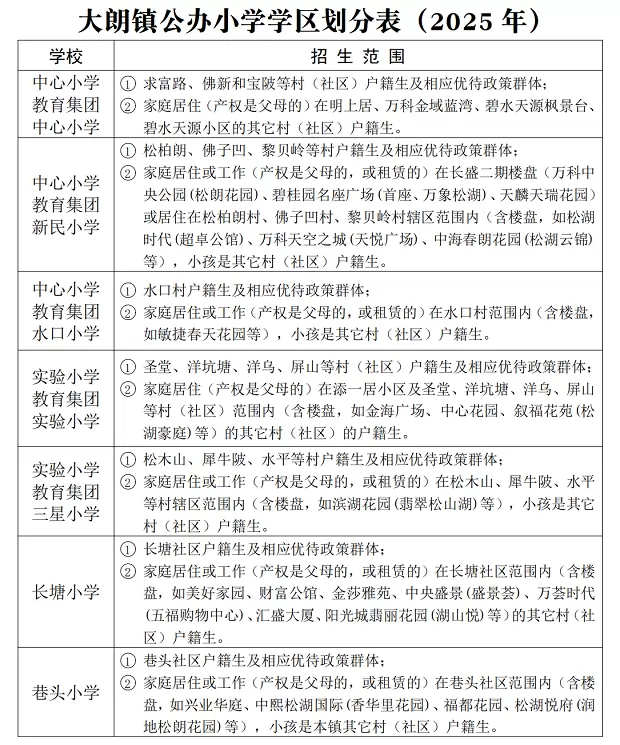
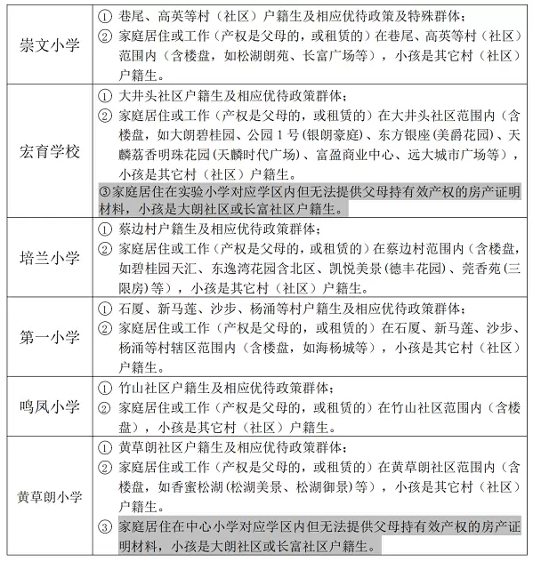
2025年东莞市大朗镇公办小学招生学区划分范围一览


备注:
1.学区划分表中无列举的楼盘,以该楼盘所在地段归属的村(社区)为依据,居住其内的户籍生划分到相对应的公办小学报读。如有2000年以前未有申报的销售项目,由房管所再行核实。
2.审核需准备资料:
(1)报读中心小学教育集团中心小学和实验小学教育集团实验小学:①户口本原件、复印件;②房产证原件、复印件;③查房证明原件、复印件(其中购置政府集体产权的,需出具首次购房的相关佐证材料)。
(2)报读其他11所公办学校:①户口本原件、复印件;②房产证原件、复印件,或租房合同原件、复印件及相关佐证材料,或营业执照原件复印件。
(3)报读优待政策群体:①市、镇相关文件要求的相关证明材料;②个人书面申请;③亲子关系证明材料:父母以及小孩的户口本原件和复印件,小孩的出生证原件和复印件(未入户的,还须提交当地村(社区)出具的关系证明)。
3.招录顺序:适龄户籍生入读公办学校原则上按“①申请入读学校对应学区的村(社区)原居民户籍生”—“②在申请入读学校对应学区父母具有完全产权房产的本镇户籍生”—“③在申请入读学校对应学区父或母具有50%或以上的产权房产的本镇户籍生”(同一房产当年只能选择产权共有人其中一方申报,不能同时申报)—“④在申请入读学校对应学区租住的本镇户籍生”的顺序,依次招录至对应公办小学,其中同一类别下,可优先考虑安排同一资格条件的长幼同校入读;当申请报读公办小学的人数超过该校的招生计划数时,将由镇教育管理中心按申请人的学区户籍、房产、入户时间等条件依次排序优先安排本校,余下超出计划数的其他户籍生原则上统筹安排至镇内其他有剩余学位的公办小学(如出现全镇公办学位不足的情况,将通过购买民办学校学位方式解决)。