景德镇市2025年中心城区(➠珠山区范围)公办小学新生招生区域调整事项概况
为适应景德镇市城市发展,满足义务教育阶段学生相对就近入学需要,本着“大稳定、小调整”的原则,拟对景德镇市2025年中心城区(珠山区范围)公办小学新生招生区域进行调整,为了保持招生政策的连续性、稳定性,今年调整招生区域的学校原则上予以三年政策过渡期,三年内同时面向原招生区域和调整后招生区域进行招生。具体调整情况如下:



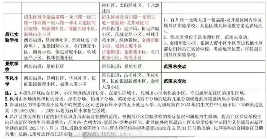
项目名称:景德镇市2025年中心城区(➠昌江区范围)义务教育小学阶段招生区域调整评估主体:景德镇市昌江区教育体育局
项目概况:为适应景德镇市城市发展,满足义务教育阶段学生相对就近入学需要,本着“大稳定、小调整”的原则,拟对景德镇市2025年中心城区义务教育小学阶段部分招生区域进行调整。根据《关于加强新形势下重大决策社会稳定风险评估机制建设的意见》(中办发〔2021)11号)及《江西省发展改革委重大决策社会稳定风险评估实施办法》(赣办发〔2022)43号)等有关规定,现将景德镇市2025年中心城区(昌江区范围)义务教育小学阶段招生区域调整社会稳定风险评估事宜公告如下。

