
东莞市南城开心实验学校(原名“东莞市南开实验学校”,2022年变更为现名,简称“南开”),始建于2006年,由中海教育、广东世纪城集团有限公司投资建设,是集小学、初中、高中等优质教育为一体的高端民办学校。
01、招生对象
(一)小学一年级:
年满6周岁(即2019年8月31日及以前出生),在全国中小学生学籍信息管理系统没有学籍信息的适龄儿童;
(二)初中一年级:
在全国中小学生学籍信息管理系统有正常学籍的小学应届毕业生;
(三)学校属于面向全市招生的民办学校:均可接受全市符合上述条件的学生报名。
02、招生计划
根据东莞市义务教育阶段学校招生入学工作有关要求,在满足完符合规定的“提前批”入学类别学生后,学校提供电脑派位计划数小学一年级171个、初中一年级200个。
03、报名方式
(一)(电脑版)网址:
🌐https://zs.dg.cn;
(二)(手机版):
“东莞慧教育”微信公众号(订阅号),“东莞市教育局”微信公众号(服务号),i莞家微信公众号,i莞家APP。
注意:建议民办学校第一志愿选择“东莞市南城开心实验学校”。
04、志愿填报
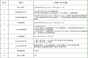
志愿填报时间:
2025年5月29日10:00-6月6日17:30
05、录取方式
依次为“提前批”“电脑派位”“补录”。
06、收费标准
严格按照上级文件要求。
(一)小一:
学费:15800元/学期;
住宿费:1600元/学期;
伙食费:3800元/学期;
校服:自愿购买,按件收取。
(二)初一:
学费:18200元/学期;
住宿费:1600元/学期;
校服:自愿购买,按件收取。
民办学校学位补贴按政策执行。
07、服务提供
1.走读、住宿均可;
2.校车:局部线路,请家长提前咨询0769-23188510或0769-23188520。
08、交通指引
导航至“东莞市南城开心实验学校”或“东莞市南开实验学校”
地址:广东省东莞市科创路310号
09、联系方式
招生咨询:0769-23188520
意见反馈:0769-23188501
校长信箱:nckx01@126.com
学校地址:东莞南城街道科创路310号