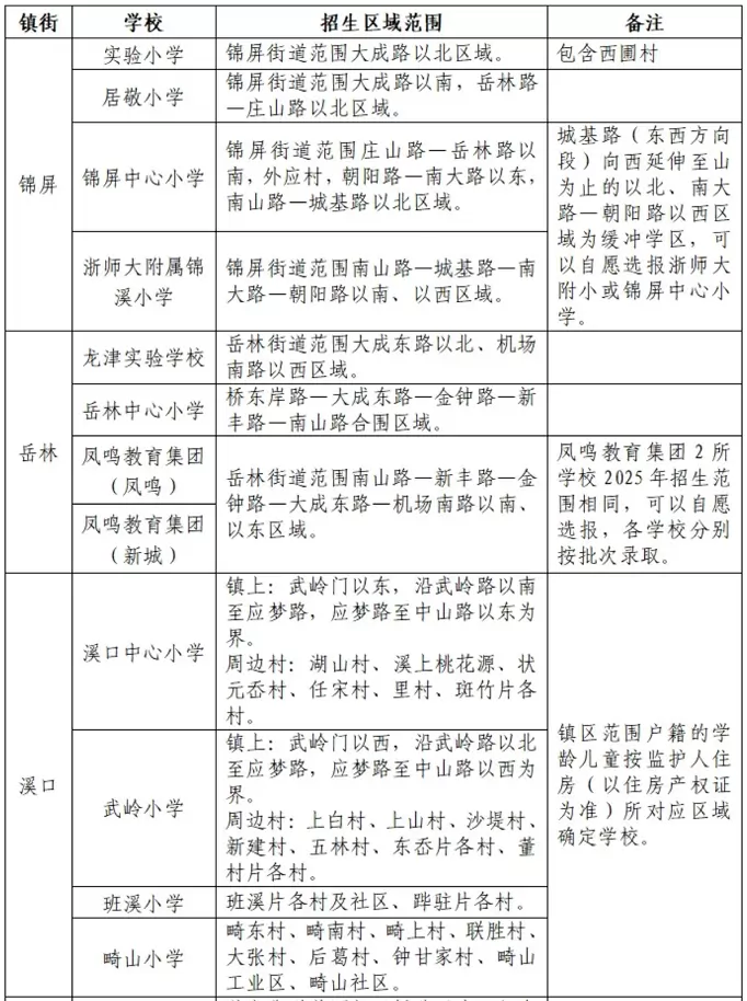
一、2025年宁波市奉化区初中招生学区划片范围一览


二、2025年宁波市奉化区初中招生学区划片范围一览

说明:
1.户籍在招生范围内的优先,户籍生招生完成后,有空余学位的,按序招收住房在招生范围内的学生。
2.大堰镇划入到尚田中心小学、尚田中学招生范围。
3.锦溪书院通过电脑随机派位录取,不设学区,不设对口小学。
4.其他镇(街道)分别只有1所公办小学、1所公办初中,招生范围为本镇(街道)行政区域。
5.民办学校不划分学区,招生办法由学校自主制定,报区教育局同意后实施。
一、2025年宁波市奉化区初中招生学区划片范围一览


二、2025年宁波市奉化区初中招生学区划片范围一览

说明:
1.户籍在招生范围内的优先,户籍生招生完成后,有空余学位的,按序招收住房在招生范围内的学生。
2.大堰镇划入到尚田中心小学、尚田中学招生范围。
3.锦溪书院通过电脑随机派位录取,不设学区,不设对口小学。
4.其他镇(街道)分别只有1所公办小学、1所公办初中,招生范围为本镇(街道)行政区域。
5.民办学校不划分学区,招生办法由学校自主制定,报区教育局同意后实施。