2025年茶陵县义务教育学校(小学、初中)招生入学最新政策

招生政策

  为深入贯彻落实《中华人民共和国义务教育法》《中华人民共和国民办教育促进法》《教育部办公厅关于进一步做好普通中小学招生入学工作的通知》(教基厅〔2022〕1号)等文件精神,切实规范义务教育招生入学行为,助推“双减”政策落地见效,促进义务教育优质均衡发展,根据《株洲市教育局关于印发<株洲市2025年义务教育阶段学校招生实施方案>的通知》(株教发〔2025〕7号)等文件要求,结合本县实际,制定本方案。

  一、基本原则

  (一)坚持属地管理。落实《中华人民共和国义务教育法》关于义务教育实行“县级人民政府为主管理的体制”的规定,茶陵县义务教育学校招生入学工作由县教育局具体负责组织实施。

  (二)坚持免试入学。所有义务教育学校必须严格遵守免试入学规定,严禁以各类考试、竞赛、培训成绩或证书证明等作为招生依据,不得以笔试、面试、面谈、测评等名义选拔学生。公办义务教育学校实行网上报名、划片招生、免试入学的招生方式;民办义务教育学校实行网上报名、超员摇号、免试入学的招生方式。

  (三)坚持公平公正。严格落实中小学招生入学工作“十项严禁”规定,切实维护学生合法权益,公开招生信息,加强招生监督,规范招生行为,保障招生程序公开、机会公平、结果公正。严肃查处招生入学环节不正之风和腐败问题,持续提高义务教育招生入学工作规范化、科学化、制度化水平,不断健全公平入学长效机制,维护良好教育生态。

  (四)坚持公共服务全覆盖。依法保障进城务工人员随迁子女、农村留守儿童、经济困难家庭子女、适龄残疾儿童等接受义务教育的权利。严格执行国家、省、市关于烈士子女、符合条件的现役军人子女、公安英模和因公牺牲伤残警察子女、消防救援人员子女等各类优惠优抚对象的政策。其他上级有关部门对优待有明确规定的,按照上级规定执行。

  二、公办义务教育学校招生

  (一)入学条件

  小学:年满6周岁(2019年8月31日前出生)的适龄儿童,且该学生未注册过义务教育阶段学籍。

  初中:2025年应届小学毕业生。

  入学报名应提供适龄儿童(少年)本人及父母或其他法定监护人的户口簿、不动产权证(或房屋所有权证、购房合同)或父母就业及居住证明等资料。

  (二)入学方式

  1.城区学校。根据适龄儿童(少年)户籍、家庭住房、父母就业等情况,实施划片入学、统筹入学。

  有户有房、有户无房、有房无户三类学生纳入划片招生范围,由县教育局按生源排序安排入学。无户无房学生根据城区学校剩余学位分布、学生实际居住地等条件,统筹安排入学。

  2.农村学校。按“划片招生,免试就近入学”的原则入学。

  (三)入学生源排序

  根据学校学位情况,按下列生源排序,依次安排入学,如果同一类别报名学生人数仍然超员,则采取随机摇号或由教育局统筹安排入学。

  1.有户有房。适龄儿童(少年)本人、父母或其他法定监护人的户籍和房产在茶陵县城区内,且户主为适龄儿童(少年)的父母或其他法定监护人,以户籍或房产(不动产权证、房屋所有权证或购房合同)为依据安排入学。

  2.有户无房。适龄儿童(少年)本人、父母或其他法定监护人的户籍属于茶陵县城区且在城区无房产,户主为适龄儿童(少年)的父母或其他法定监护人,以户籍为依据安排入学。

  3.有房无户。适龄儿童(少年)本人、父母或其他法定监护人的户籍在茶陵县城区外,但在茶陵县城区内购买住房,以房产(不动产权证、房屋所有权证或购房合同)为依据就近或相对就近入学。有多套住房的,以监护人报名申请时登记的房产为依据安排入学。经县库区移民事务中心核定的库区移民子女,根据其安置房屋的位置,按照“有房无户”类安排入学。

  4.无户无房。适龄儿童(少年)本人、父母或其他法定监护人的户籍和房产不在茶陵县城区内,但父母或其他法定监护人在城区有稳定就业及稳定居住条件(提供父母一方或其他法定监护人在城区经商或务工半年以上的材料,包括但不限于:居住证明、务工合同、营业执照、纳税证明等材料),由县教育局根据学位情况,统筹安排入学,或电脑随机派位安排入学。

  (四)插班生入学

  插班生所需条件和以上(二)(三)相同,同时遵循《湖南省中小学生学籍管理办法》执行。

  三、民办义务教育学校招生

  (一)招生范围。民办义务教育学校原则上不得跨县域招生。适龄儿童(少年)本人、父母或其他法定监护人在本县有户籍或房产或务工,或适龄儿童(少年)在本县有学籍,可自愿在网上报名本县的民办义务教育学校。

  (二)招生方式。本县民办义务教育学校招生与城区公办义务教育学校同期进行。学生必须登录“株洲市义务教育招生入学便民服务系统”进行报名。民办学校对报名学生进行审核录取。

  四、报名审核

  (一)报名。所有入读义务教育学校的适龄儿童(少年)必须登录“株洲市义务教育招生入学便民服务系统”,在网上如实填报相关信息进行报名。

  (二)审核。有户有房、有户无房、有房无户三类学生信息,通过与相关部门的系统数据自动对接,网上审核。无户无房类学生信息,由县教育局组织各学校实地核查。

  五、注意事项

  (一)房屋产权性质要求。适龄儿童(少年)本人、父母或其他法定监护人名下的房产,其产权证性质必须为住宅(不动产权证上土地用途为住宅)。

  (二)户口迁入时间要求。以有户类(指:有户有房、有户无房类)为依据申请入学的,适龄儿童(少年)及父母或其他法定监护人的户口需在入学当年7月10日前迁入片区。

  (三)信息资料上报要求。适龄儿童(少年)申请学位填报的信息和提交的资料必须真实、合法、有效。经有关部门查实存在隐瞒、欺骗、提供虚假证明材料或因材料不全,造成适龄儿童(少年)不能顺利入学的,由申请人承担责任。

  (四)履行家长监护要求。根据《湖南省规范中小学办学行为20条规定》及株洲市教育局工作要求,本县义务教育学校将不组织走读生进行晚自习。家长需承担起对学生的监护责任,对学生的校外学习和生活进行切实的监管和陪伴。对于以无房无户类别登记入学的学生,他们必须与父母或其他法定监护人共同居住。学校将进行不定期的核查,若发现学生未与父母或其他法定监护人同住,县教育局将要求其转回户籍所在地学校就读。

  (五)招生入学时间要求。报名、审核、派位、入学等招生环节均有时限要求,适龄儿童(少年)父母或其他法定监护人须在规定时间内完成相关手续的办理,逾期未办理或不服从安排的,作自动放弃学位处理。

  (六)多子女家庭学生入学。多子女家庭,因片区调整等原因,造成多孩多校的,在学位允许的情况下,可申请将多个子女安排在同一所学校就读,原则上统筹安排到学位宽松学校就读。

  六、招生要求

  (一)使用统一平台。落实全省中小学新生入学“高效办成一件事”工作要求,义务教育学校使用统一的“株洲市义务教育招生便民服务系统”进行招生,从报名、审核、录取到派位,全部在同一平台中完成。农村义务教育学校暂时由学校接受报名。学校接受报名以后,由学校将名单录入系统,所有学生必须录入招生平台。任何学校不得以任何形式组织提前招生,未经招生平台完成招生流程的学生,一律不得注册学籍。

  (二)合理划定片区。公办义务教育学校实行划片招生,免试、就近或相对就近入学。县教育局根据适龄学生人数、学校分布、学校规模、交通状况等因素,合理科学划定招生片区,确保适龄儿童(少年)整体上相对就近入学,若报名人数超过招生计划,由县教育局统筹,合理安排入学。

  (三)坚持均衡编班。按照标准配置班额,所有义务教育学校起始年级均在县教育局的统筹下,小学一年级新生按照男女比例由电脑随机编班,初中七年级新生在考虑男女比例的基础上实行电脑均衡编班,学校均衡配置师资。杜绝出现56人以上(含56人)大班额。

  (四)严禁违规招生。严禁无计划、超计划组织招生,招生结束后,学校不得擅自招收已被其他学校录取的学生;严禁自行组织或与社会培训机构联合组织以选拔生源为目的的各类考试,或采用社会培训机构自行组织的各类考试结果;严禁提前组织招生,变相“掐尖”选生源;严禁公办学校与民办学校混合招生、混合编班;严禁以高额物质奖励、虚假宣传等不正当手段招揽生源;严禁任何学校收取或变相收取与入学挂钩的“捐资助学款”;严禁义务教育学校以各类竞赛证书、学科竞赛成绩或考级证明等作为招生依据;严禁义务教育学校设立任何名义的重点班、快慢班;严禁初中学校对学生进行中考成绩排名、宣传中考状元和升学率;严禁出现人籍分离、空挂学籍、学籍造假等现象,不得为违规跨区域招收的学生和违规转学学生办理学籍转接。

  (五)严格规范收费。民办义务教育学校应提前向社会公布收费标准,同时告知学生(家长)招生和收费的相关政策,依法依规招生。民办义务教育学校招生期间,不得以任何理由收取报名费;严禁提前收取学生学费。严格执行行政部门审批的相关收费文件,坚决查处违规收费行为。

  七、纪律监督

  (一)由县纪委监委派驻县教育局纪检监察组牵头,设立义务教育学校招生工作纪检监察组,负责对学校和人员落实工作责任、执行政策情况进行监督检查。

  (二)各招生学校书记、校长及相关招生工作人员对招生结果负责,对违规招收学生的单位,严肃查处。

  (三)对因违规招生造成不良影响或严重后果的学校,视情节轻重给予约谈、通报批评、追究相关人员责任。对民办学校违规招生,依照有关规定给予减少下一年度招生计划、停止当年招生直至吊销办学许可证等处罚。

  八、本方案解释权属茶陵县教育局。

  附件:

📃茶陵县2025年义务教育学校招生日程安排

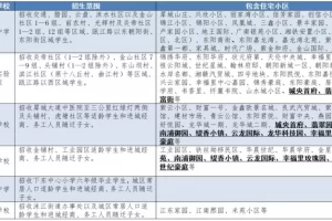
📃茶陵县2025年城区义务教育学校招生划片一览表

📃茶陵县2025年城区义务教育学校招生计划

📃茶陵县2025年城区义务教育学校招生咨询电话

📃茶陵县2025年城区义务教育学校招生报名登记入口