适用对象
在郫都区居住就业的来蓉人员和本市户籍跨行政区域居住就业人员随迁子女申请在郫都区接受义务教育的,适用于本须知。
温馨提示:郫都区户籍适龄儿童少年在户籍地入学不适用本须知。
申请时间
2026年4月1日至4月30日
申请条件
来蓉就业人员和本市户籍跨行政区域居住就业人员随迁子女入学坚持以“合法稳定居住、合法稳定就业”为基本条件。
01、积分申请
非成都市户籍(居住证持有人)可以选择“居住证积分申请”,其随迁子女在郫都区接受义务教育,应同时具备以下条件:
申请人在有效期内的《四川省居住证》及积分信息。其中“申请人积分达10分以上”(稳定职业指标“缴纳城镇职工基本养老保险得分不低于5分,”居住引导指标“拥有本市合法稳定住所,连续居住得分不低于5分)。
申请人在有效期内的《居民身份证》和由成都市公安局郫都区分局签章的《四川省居住证》;
申请人及其子女同一户籍的户口簿(如不在同一户籍的还需要提供证明其法定监护关系的相关资料,如《出生医学证》等);
申请人与成都市用人单位依法签订且在有效期内的《劳动合同》,或申请人在成都市投资办理的市场主体营业执照(含纳税或免于纳税相关证明);
除申请小学一年级入学外,须提交原就读学校签章的学籍证明(学籍信息需包含学生姓名、身份证号、国网学籍号、现就读年级等)。
✨温馨提示:办理成都市居住证,可通过成都公安微户政微信公众号,点击微户政,点击底部综合服务,选择办事指南、居住类进行详细查看。申报居住证积分,可登录“成都市居住证积分公众服务栏目”(cdgaj.chengdu.gov.cn/rkb/)进行详细查看。
02、材料申请(未办理积分申请)
未办理居住证积分的居住证持有人和本市户籍跨行政区域居住就业人员,其随迁子女在郫都区接受义务教育,应同时具备以下条件:
申请人在有效期内的居民身份证和由成都市公安局郫都区分局签章的《四川省居住证》(本市户籍只需提供有效期内的居民身份证);
申请人及其子女同一户籍的户口簿(如不在同一户籍的还需要提供证明其法定监护关系的相关资料,如《出生医学证》等);
申请人与郫都区用人单位依法签订且在有效期内的《劳动合同》或申请人在郫都区投资办理的市场主体营业执照(含纳税或免于纳税相关证明);
截至2026年4月1日前,申请人已在郫都区依法连续缴纳城镇职工基本养老保险满半年,且申请入学当月处于持续缴纳状态;
截至2026年4月1日上溯6个月,申请人已在郫都区连续居住满6个月(如申请人《房屋租赁登记备案凭证》、不动产权证书或房屋所有权证等,且申请人居住房屋用途应为“住宅”),具体为:
①自购房者:提供郫都区范围内不动产权证书(或房屋所有权证)及物管提供的入住满半年的证明。无不动产权证书(或房屋所有权证)的,提交不动产登记中心出具的《成都市不动产登记信息查询结果》或住建局出具的《房屋信息摘要3》及物管提供的入住满半年的证明。
②租住房屋者:提供《房屋租赁登记备案凭证》,且发证时间截至申请当年的4月1日满半年。
③居住直系亲属(如配偶、子女、父母、祖父母等)自购房者:提供郫都区范围内不动产权证书(或房屋所有权证)和亲属关系证明及物管提供的入住满半年的证明。
④居住在单位集体宿舍者:提供郫都区范围内该单位集体宿舍的不动产权证书(或房屋所有权证)及单位出具的实际居住满半年的证明。
除申请小学一年级入学外,须提交原就读学校签章的学籍证明(学籍信息需包含学生姓名、身份证号、国网学籍号、现就读年级等)。
✨温馨提示:查阅办理房屋租赁合同网签备案操作流程指南,可登录以下网址:
🌐https://cdzj.chengdu.gov.cn/cdzj/c132718/2020-02/04/content_22fa84234ea249ac8eb59823b9e6141e.shtml办理房屋租赁合同网签备案,可登录天府市民云APP点击“住在成都”—“蓉易住”—“租赁”完成备案。
在职职工的社保费由所在单位按月申报缴纳。灵活就业人员缴费请关注“成都税务”官方微信公众号,点击“我要办事-社保缴费”,在“银行公众号缴费入口”选择任一银行渠道自行按月申报缴费。
网址:🌐https://app.cdsw.cdqingjiao.com/sbjf/
税务部门提示:2025年度社保费应于年底前缴纳,逾期无法补缴。
符合上述两类条件之一的申请人,其随迁子女由郫都区教育局统筹安排入学。
办理程序
01、申请提交
1.申请人在2026年4月1日至4月30日内登录“随迁子女就学服务管理平台”,根据平台提示上传相关资料,提交入学申请。
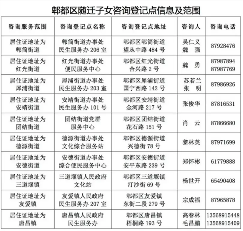
2.有特殊需要或不熟悉网络操作的申请人可到本人居住证(地)所在街道(镇)登记点进行线下申请,现场办理,也可咨询区教育局教育科。
02、网上审核
4月1日至5月8日期间的工作日,各街道办事处(镇政府)或社区公共服务中心(登记点)在“随迁子女就学服务管理平台”根据申请人提交的资料,利用相关部门数据进行联网审核。
03、查询审核结果
家长可通过“随迁子女就学服务管理平台”查询审核结果,结果类别包括:“审核不通过”、“审核资料不全,需补足相关资料”、“审核通过”。
04、查询学位
区教育局将在“随迁子女就学服务管理平台”安排随迁子女学位,申请人可登录查询。
05、报到入学
通过复核的学生根据学校安排,出具《成都市随迁子女接受义务教育电子通知书》(二维码)到校办理报到手续,具体时间以学校通知为准。
其他
(一)随迁子女接受义务教育申请每学年集中受理一次。
(二)已享受政策在郫都区义务教育阶段学校(含政府购买学位的民办学校)就读的随迁子女,在同一街道(镇)、同一学段不得申请转学。
(三)已享受政策统一安排就学的随迁子女小升初时,须按上述规定重新提交申请,并按照当年成都市郫都区小学毕业生升入初中学校相关政策统筹安排入学。
(四)部分区域公办教育资源紧缺的,统筹安排到区政府在民办学校购买的学位就读。
(五)在入学安排过程中,发现提供虚假信息、证件、证明和其他材料弄虚作假者,一经查实将取消其子女在郫都区入学资格。
成都市郫都区教育局咨询电话:028-87931589
现场咨询地址:郫都区德源街道柏林东路62号一楼外侧入学咨询室。
关于随迁子女入学政策如果您有其他问题,可致电居住证(地)所在街道(镇)登记点。
