• 网站首页
  • 幼升小
    • 招生政策
    • 招生时间
    • 学区范围
    • 招生简章
  • 小升初
    • 招生政策
    • 招生时间
    • 学区范围
    • 招生简章
  • 初升高
    • 招生政策
    • 招录时间
    • 招生简章
    • 录取分数
  • 义务教育
    • 招生政策
    • 招生时间
    • 学区范围
    • 招生简章
  • 出口成绩
    • 中考成绩
    • 高考成绩
  • 真题试卷
    • 小升初真题
    • 中考真题
  • 综合资讯
    • 收费标准
    • 学校校历
    • 教育资讯
    • 学校资讯
首页 > 真题试卷 > 中考真题

2025年内蒙古自治区中考数学考试试卷真题及参考答案

2025-09-03 10:36:39中考真题

2025年内蒙古自治区中考数学考试试卷真题:

2025年内蒙古自治区中考数学考试试卷真题1

2025年内蒙古自治区中考数学考试试卷真题2

2025年内蒙古自治区中考数学考试试卷真题3

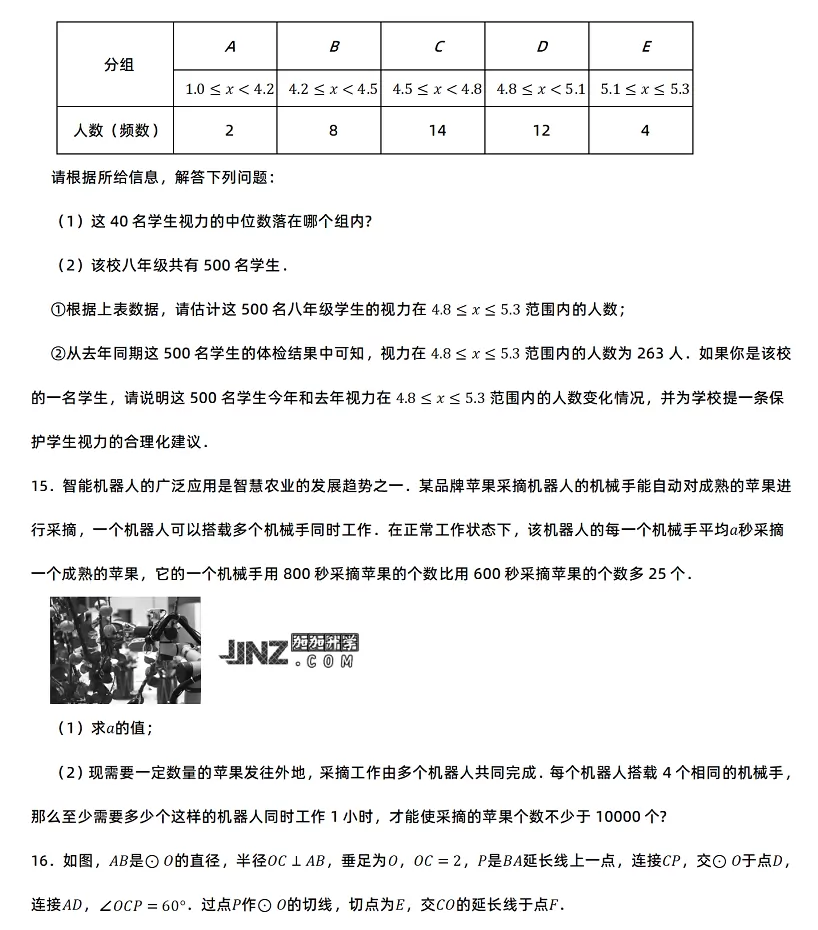
2025年内蒙古自治区中考数学考试试卷真题4

2025年内蒙古自治区中考数学考试试卷真题5

2025年内蒙古自治区中考数学考试试卷真题6

2025年内蒙古自治区中考数学考试试卷参考答案:

2025年内蒙古自治区中考数学考试试卷参考答案1

2025年内蒙古自治区中考数学考试试卷参考答案2

2025年内蒙古自治区中考数学考试试卷参考答案3

2025年内蒙古自治区中考数学考试试卷参考答案4

2025年内蒙古自治区中考数学考试试卷参考答案5

2025年内蒙古自治区中考数学考试试卷参考答案6

2025年内蒙古自治区中考数学考试试卷参考答案7

上一篇:2025年辽宁省中考数学考试试卷真题及参考答案
下一篇:2025年青海省中考数学考试试卷真题及参考答案

加加网丨幼升小·小升初·初升高丨升学信息服务

2358921@sina.com丨蜀ICP备15012558号-1