按照《德江县2025年义务教育学校招生入学工作实施方案》要求,现将学校本学区七年级招生入学有关事项公告如下:
一、招生对象及区域
(一)招生对象
按“划片、就近、免试”原则,严格按照划分的区域接收对应的小学毕业生。另创造条件接收城区户籍返乡升学适龄少年和进城务工人员随迁子女就读。
(二)城区常住户籍
武装部(丽苑小区、逸园山村)——锅厂、付家湾、廉租房小区(特校、七小)——杜家宅——楠木园(楠木园卫生服务站、乐康、居康、安康小区、惠民小区)——官庄廉租房小区、团结村、建设村、四季岩村、安家渡——黄门丫——洋山河路东面(业康小区、烂泥湾、三幼、道班区域——新星幼儿园、翡翠幼儿园、金宸家园)的区域内。
(三)城区外户籍
与本校常住户籍的区域一致。入学需求大于学校剩余学位的,选择、推荐到有空余学位的学校或城区民办学校。
二、招生方式
县城区义务教育学校招生入学全部实行网上(登记)确认。
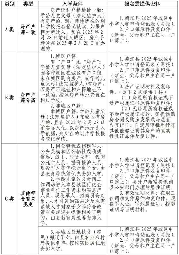
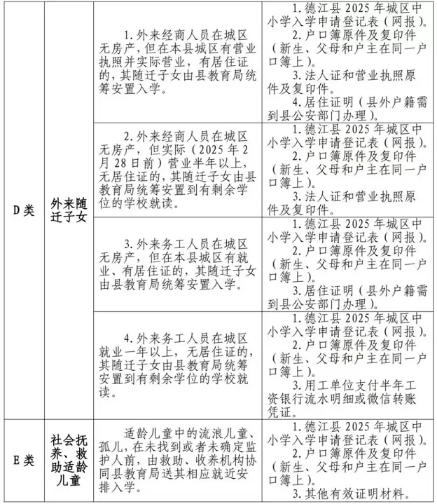
三、(登记)确认条件


四、招生日程
(一)登记安排
1.县城区户籍的返城就读适龄子女于8月22日前持户口簿和学籍信息到户籍地玉水教育党总支登记就读德江县第八中学;符合进县城就读条件的适龄儿童(登记条件中C、D、E类的),于8月19日-22日持户口簿、学籍信息和符合进城就读的相关必要材料到拟就读学校的辖区玉水教育党总支登记。因特殊原因不能按时登记的新生,请其监护人于8月22日前到核查入学信息的街道教育党总支办理报备手续,逾期不予受理。
2.ABC三类、DE两类网上登录确认时间

3.登录确认路径:学生或其家长在登记确认时间内扫描指定二维码或登录指定网址网上办理(安置到公办学校的登录后输入学生准确身份证号码核准信息→选中(打“√”)“身份信息”确认→(输入提交人姓名)“提交”即可;自愿到民办学校的要扫描登录(“民办”二维码)填报相应准确信息并“确认”→“提交”)。如有疑问,请电话咨询各相应学校负责招生的老师或县教育局业务股招生服务窗口。
德江县城区义务教育招生入学服务平台登录网址:🌐https://f.wps.cn/g/O0hArCVD/
4.学校招生联系人和联系方式:
牟老师,联系电话:13595618270
郑老师,联系电话:13118566861
(二)资格初审(8月26日至8月27日)
学校组织对已登记(确认)的适龄儿童进行初审,通过入户调查、到相关部门核查等形式,核实相关信息的真伪,甄别入学新生实际居住地所属片区等。
(三)上报初审意见(8月28日)
学校将初审结果,即将《德江县2025年城区中小学入学申请登记报名汇总名册》上报到县教育局。
(四)县教育局审核(8月29日)
县教育局对新生入学信息和相关材料以及入学资格进行审核后返回学校。学校发放入学通知。
(五)学生报名注册
学生报名注册,学校将与全县一致。
五、学校现场确认时间
2025年8月25日—26日上午(8:00—12:00),下午(14:00—17:00)。
六、现场确认报名地点
德江县第八中学,请各位家长和学生在学校设置的各窗口有序报名确认。
七、现场确认报名所需提供材料
1.户口簿原件和复印件;(复印顺序为:学生页→户口首页→父亲页→母亲页)双面复印。
2.学生体检表。
3.入学通知书。
4.符合进城就读政策优待子女还需提供相关部门提供的证明材料原件。
温馨提示:学生及家长在规定的时间内进行报名及参加现场材料审核(提供相关材料原件和复印件)。登记条件中C、D、E类的,于8月19日—22日持户口簿、学籍信息和符合进城到德江县第八中学就读的相关必要材料玉水教育党总支登记。逾期未到校现场审核办理登记的导致无法入学的,将由县教育局统筹安排入学。