一、招生对象
2018年9月1日至2019年8月31日出生,年满6周岁的本区常住户口适龄儿童、人户分离本区居住地登记入学的本市户籍适龄儿童、符合本区入学条件的非本市户籍适龄儿童。确因身体状况等特殊原因不能当年度入学的,可向区教育行政部门申请推迟一年入学。上一年度因身体状况等特殊原因未入学的,可向区教育行政部门提出入学申请。
二、网上入学信息登记、网上报名的日期
1.适龄儿童网上信息登记时间:4月14日至4月27日
2.公办小学网上报名时间:5月7日至5月11日
3.民办小学网上报名时间:5月7日至5月9日
三、适龄儿童网上信息登记确认流程
1.2025年黄浦区小学招生应用“一网通办”网站(zwdt.sh.gov.cn)义务教育入学专栏或“上海市义务教育入学报名系统”(shrxbm.edu.sh.gov.cn),采用“网上登记、信息采集+信息比对”的办法,实行适龄儿童入学信息登记、公民办小学网上报名等办法,利用现代信息技术实施招生入学工作。
2.4月14日至4月27日为全市“上海市义务教育入学报名系统”登记时间,适龄儿童必须在此时段获取《上海市小学入学信息登记表》(以下简称“登记表”)和《入学报名告知书》(以下简称“告知书”),完成信息登记、确认。
在园适龄儿童家长通过幼儿园登记儿童入学信息,获取《上海市小学入学信息登记表》和“入学报名告知书”。
未入园适龄儿童家长可通过区指定方式登记儿童入学信息,获取《上海市小学入学信息登记表》和“入学报名告知书”。具体登记方式及要求,可登录黄浦区教育考试中心网站(网址:https://zhaoban.hpe.cn/)查看《2025年黄浦区小学入学信息登记平台幼升小信息登记方案》。
3.信息登记时,家庭需明确一人为办理儿童入学手续的关联监护人,由幼儿园登记点或区指定登记点的工作人员完成家长与儿童的关联。当年度仅可由该监护人使用本人“一网通办”或“随申办”实名账号登录“入学报名系统”办理儿童入学相关手续。登记表中监护人签字栏中的签字人必须是表内所填的监护人。表中联系电话请填写监护人手机,保持手机畅通,用于接收报名过程中的各类通知。
4.本市户籍的适龄儿童在进行入学信息登记时,家长只能在“按户籍地址入学”或“按居住地址入学”中选择一个。一旦做出选择,不得进行更改。
5.信息登记、确认后,家长可通过手机获取“上海基础教育”发出的短信“【上海基础教育】XXX家长:您好!您已完成孩子的入学信息登记。《上海市小学入学信息登记表》为入学报名的重要凭证,请妥善保管。”
家长可直接访问shrxbm.edu.sh.gov.cn进入“上海市义务教育入学报名系统”,或访问“一网通办”网站(zwdt.sh.gov.cn),点击“义务教育入学专栏”,或访问“随申办”APP,查询有关招生政策,办理子女入学报名等相关手续。
四、线上验证流程、所需材料及录取方法
5月17日至5月20日为公办小学第一批验证日。根据从上海“一网通办”集中调取的有关信息,与已登记的信息进行比对。信息不一致或缺少佐证信息的,由家长根据各验证点有关要求,在规定时间内,将《上海市小学入学信息登记表》和信息登记时提供的证件扫描或拍照,以压缩包的形式发送至验证点指定邮箱,供验证点进行比对,邮件名称为儿童姓名,压缩包名称同邮件名称。
5月21日起,对已验证通过的适龄儿童,陆续发送公办小学入学告知信息。
5月24日至5月25日为公办小学的第二批验证日。
(一)本区户籍对口适龄儿童
第一批验证时间:5月17日至5月20日;
第二批验证时间:5月24日至5月25日;

区教育行政部门首先安排本区户籍地(户主为直系亲属或儿童本人)与居住地(产权人或承租人为直系亲属或儿童本人)一致的适龄儿童对口入学,当本区户籍适龄儿童报名人数超过对口学校招收学额时,依次按照适龄儿童与户主的关系、入户籍时间长短顺序等安排入学,超出学额部分实行区域内统筹安排入学,黄浦区每户地址五年内只享有一次同校对口入学的机会(二孩、三孩或多胞胎除外)。
未被民办小学录取的适龄儿童,根据第一批公办小学验证和已分配入学的实际情况,以本市户籍人户一致优先、同类排序靠后为原则,按照学校招生细则安排入学。
(二)申请本区居住地入学的本市户籍适龄儿童(含黄浦区集体户口及公共户)
第一批验证时间:5月17日至5月20日;
第二批验证时间:5月24日至5月25日;

对于申请居住地入学的适龄儿童,按照购房时间、与直系亲属同住情况、实际居住地年限等,先在所居住地街道内的小学统筹安排。若实际报名登记数大于街道内各学校计划招生总数时,则在全区小学内统筹,依次顺序为:
①适龄儿童的居住地与其直系亲属的户籍地址相一致;
②适龄儿童与其直系亲属为房产证上的产权人,并共同拥有全部产权;
③其他情况;
④未被民办小学录取的适龄儿童。
黄浦区每户地址五年内只享有一次同校对口入学的机会(二孩、三孩或多胞胎除外)。
(三)符合本区入学条件的非本市户籍适龄儿童
第一批验证时间:5月17日至5月20日;
第二批验证时间:5月24日至5月25日;

对于符合条件的适龄儿童先在街道内统筹安排,若实际报名登记数大于街道内各学校计划招生总数时,则在全区小学内统筹。
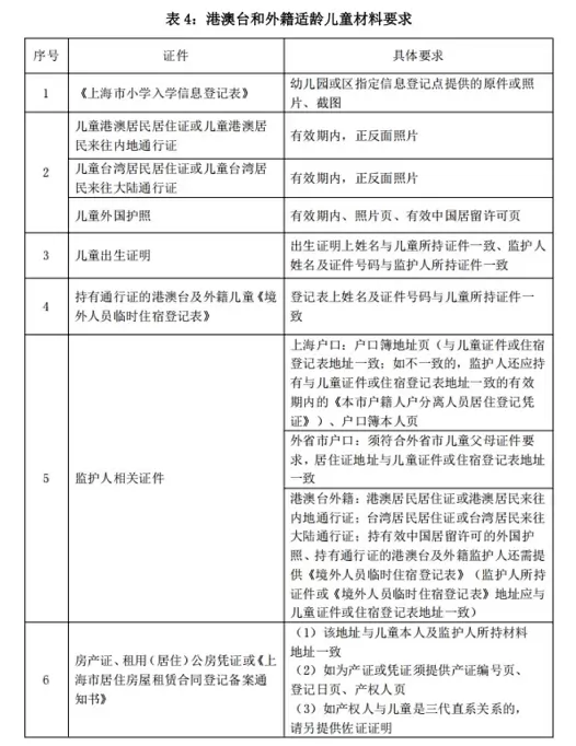
(四)港澳台和外籍适龄儿童
第一批验证时间:5月17日至5月20日;
第二批验证时间:5月24日至5月25日;

符合条件的适龄儿童先在街道内统筹安排,若实际报名登记数大于各学校计划招生总数时,则在全区小学内统筹。
五、有特殊教育需要儿童入学登记办法
由于残障等原因不能适应普通学校学习或生活的适龄儿童,本区将提供特殊教育服务。凡2019年8月31日之前出生的本区户籍中重度智障、听障和视障的儿童,纳入“上海市义务教育入学报名系统”,完成网上信息登记,由区内指定的特殊教育学校验证报名,特殊教育学校做好初步测定、登记、上报手续,待参加全市组织的评估后,安排进入相应的特殊教育学校就读。
六、招生对口居委
