为进一步规范本区中小学招生秩序,促进教育公平,根据省、市文件精神,结合本区实际,现就依法有序做好2025年义务教育阶段学校招生工作有关事项公告如下:
一、招生原则
按照公开、公平、公正原则,实行阳光招生,全面落实义务教育学校划片招生、生源免试就近入学政策,依法保障适龄儿童入学权利,做到应入尽入。
二、招生对象
小学:2025年8月31日前(含8月31日)年满六周岁南和区户籍适龄儿童、符合条件的进城务工随迁子女以及其他符合政策的适龄儿童。
初中:南和区户籍及符合条件的非南和区户籍2025年小学毕业生。
三、招生办法
(一)招生方式
通过“线上报名+线上初审+线下审核”方式进行。各学校设置招生报名便民服务点,提供政策咨询和线上报名服务。
(二)报名时间
2025年8月15日8:30开始,8月21日17:30结束。
(三)录取程序
8月16日—8月22日17:30各招生学校开展线上初审,期间家长可随时上网查看审核结果。线上初审通过后,家长可带相关材料原件及复印件到学校进行线下审核并现场领取入学通知书。
(四)招生范围
1.城区小学招生服务区划分
2.初中招生服务区划分
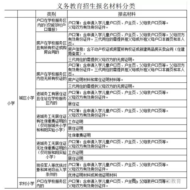
(五)报名需提供的相关证件


(六)网上报名流程
家长可通过登录“🌐https://zs.xtczzp.cn/nan-he/”或者微信扫描二维码(附后)进入“南和区义务教育阳光招生入学服务平台”,选择报名入口→城区(乡镇)小学(初中)报名入口→报名类型→选择片区学校→填报信息(学生基本信息、监护人信息、住房信息、证明资料等信息)→上传证照图像→提交。
手机端二维码:(2025年8月15日—8月21日期间有效)

四、各学区公办学校及民办学校招生办法
各学区参照主城区小学招生办法执行,线上初审、线下审核由各招生学校负责。
民办学校依据国家政策,按照教育局批准的计划招生,招生时间、条件、方式同公办学校相同,招生范围要优先满足南和区生源及本校小学毕业生,包括取得本区居住证的区外户籍随迁子女入学需求。
五、优抚人员子女入学
享受国家优抚政策人员子女入学需由所属部门统一汇总审定后,名单提交给区教育局,区教育局按就近原则安排入学,相关学校组织享受国家优抚政策人员子女在服务平台线上报名,复审合格后通知家长录取。
六、其他相关说明
(一)网上报名先后次序、现场审证先后次序均不影响学位分配,在规定时间内完成即有效。
(二)网上填报信息与现场审核资料需真实有效,如有弄虚作假由监护人承担后果。
(三)招生平台会对户籍和房产真实性进行校验,户籍地址必须与户口本一致,房产地址必须与房产所有权证件一致,所有证件上显示“南和县”的均按照“南和区”填报,否则平台校验不通过。房产证明取得时间不得晚于2025年8月14日。
(四)监护人一般是指适龄儿童父母,或者是由法律规定的自然人。适龄儿童父母离异的,需出具离异判决书,以便根据判决书判定适龄儿童监护人。适龄儿童属于领养的,监护人需提供合法领养证明。
(五)监护人房屋的房产证因房屋贷款在银行质押的,需打印距离现场审核资料时间一个月内的不动产查档证明。
(六)监护人因历史原因无法办理房产证的无产权房屋、小产权房屋等,需提供有效证明材料,学校入户核实。
(七)使用三代同住房产类适龄儿童,必须为学校片区内户籍,在学校片区内自建或自购住宅性质房产,房产为祖父母或外祖父母100%所有,且直系三代同户口簿,长期实际居住,监护人(父母)名下城区无房产,无房证明不得早于2025年7月15日。其他情况由学校入户核实。
(八)随迁子女入学坚持“以流入地政府管理为主、以公办学校接收为主”的原则,对符合规定条件的随迁子女,按照国务院颁布的《居住证暂行条例》、河北省人民政府印发的《河北省居住证实施办法(试行)》的要求,各学校要按照相对就近入学的原则落实以居住证为主要依据的随迁子女入学政策;要简化随迁子女入学流程和证明要求,实行混合编班,统一管理,保障随迁子女平等接受义务教育。
(九)切实做好残疾儿童少年入学工作。对于服务范围内有自理能力和学习能力的残疾儿童,学校要予以优先招收,不得歧视更不得拒招。对不能随班就读的残疾儿童少年要做到“一人一案”,可通过送教上门、远程教育、特教学校就读等方式保证其接受义务教育。
(十)长幼随学政策坚持自愿申请、公平公开、就近就便原则,结合实际,区内多子女义务教育家庭,执行长随幼政策,不得自由择校。
(十一)按照《河北省“教育入学一件事”工作方案》要求,进一步优化入学流程、精简证明材料。以数字化赋能招生入学工作,今年义务教育招生全部使用阳光招生入学服务平台,实现区域内户籍、居住证、房产等入学相关信息互通共享,报名、审核、录取“线上一网通办”。积极落实“线下只进一门”工作要求,提前明确入学需要提交的材料内容和具体要求,不断提升线下办理服务水平。
(十二)按照《中华人民共和国义务教育法》规定,父母或其他法定监护人应当送足龄子女按时入学,无正当理由未送适龄儿童少年入学接受义务教育的,由所在地乡镇政府给予批评教育,责令限期改正;逾期不改的,由司法部门依法发放相关司法文书,敦促其送适龄儿童少年入学;情节严重或构成犯罪的,依法追究法律责任。因疾病或特殊情况,需要延缓入学的,应到对应学校和户籍所属村(社区)提交相关资料,经乡镇人民政府批准,延缓期仅一年。